
登录新浪财经APP 搜索【信披】查看更多考评等级
自2020年以来,财政部、国务院国资委、金融监管总局(原银保监会)和证监会连续6年联合发布了“关于严格执行企业会计准则切实做好企业年报工作的通知”。近三年年报通知中应予以关注的准则实施重点技术问题分布情况如下表所示:

与过去两年年报通知相比,除共性问题之外,2025年年报工作通知特别提出以下准则实施关注重点:
1.业务的判断。非同一控制下企业合并中被购买方主要资产为其持有的联营企业股权时,购买方不得仅因该联营企业本身构成业务即直接认定被购买方构成业务。
2.终止确认。企业在判断背书或贴现的汇票能否终止确认时,应当考虑相关银行承兑汇票和商业承兑汇票的信用风险、延期付款风险、利率风险等因素。企业开展应收账款保理业务时,应收账款保理合同条款导致受让方实质上享有追索权的,企业不应仅凭相关应收账款的所有权在合同形式上已转移即将其终止确认。
3.利率跳升幅度。企业发行的金融工具包含利率跳升、票息递增等条款的,应当结合所处实际环境、市场利率及跳息安排等,综合判断合同约定的封顶利率是否超过同期同行业同类型工具平均的利率水平以及是否构成交付现金或其他金融资产的间接义务。
4.标准仓单。企业因执行标准仓单相关规定而调整会计处理方法的,按照《企业会计准则第28号——会计政策、会计估计变更和差错更正》等相关规定,应当对财务报表可比期间信息进行调整,并在财务报表附注中披露相关情况。
5.会计差错。企业在业务模式和合同条款等均未发生变化的情况下,收入确认方法(如采用时段法还是时点法)也不应发生变化,如果企业改变了收入确认方法,通常表明企业的会计处理可能存在差错,而非会计政策变更。
6.其他。企业应当以成本计量内部形成或外购的数据资源,不得将以评估等方式得出的金额直接作为入账和调账的依据;与日常活动相关的政府补助,不得计入营业外收入;与日常活动无关的政府补助,不得计入其他收益;不得在缺乏合理且有依据的信息的情况下,不恰当地变更预期信用损失计量的相关假设或参数等。
一
编制2025年年报应予关注的准则实施重点
(一)关于长期股权投资。
企业在判断对被投资单位是否具有重大影响时,应当综合考虑所有相关事实和情况,对其是否对被投资单位的财务和经营政策有参与决策的权力作出恰当的判断。企业不得仅以撤回或委派董事、委派监事、增加或减少持有被投资单位的股份等个别事实为由,随意变更对被投资单位是否具有重大影响的判断,不当地将本应以权益法核算的长期股权投资作为金融资产核算,或将本应作为金融资产核算的权益性投资划分为以权益法核算的长期股权投资。
致同提示
就重大影响的判断,此次年报通知与此前要求的原则一致:企业应当综合考虑所有事实和情况来作出恰当的判断,不应仅以撤回或委派董事、委派监事、增加或减少持有被投资单位的股份等个别事实为依据作出判断。
根据《企业会计准则应用指南汇编2024》“第三章 长期股权投资”,企业在被投资单位的董事会或类似权力机构中派有代表,并相应享有实质性的参与决策权,投资方通过该代表参与被投资单位财务和经营政策的制定,从而可能对被投资单位施加重大影响。
根据证监会《监管规则适用指引——会计类第1号》“1-2 重大影响的判断”,重大影响为对被投资单位的财务和经营政策有“参与决策的权力”而非“正在行使的权力”,其判断的核心应当是投资方是否具备参与并施加重大影响的权力,而投资方是否正在实际行使该权力非关键。投资方有权力向被投资单位委派董事,一般可认为对被投资单位具有重大影响,除非有明确的证据表明其不能参与被投资单位的财务和经营决策。例如,存在被投资单位控股股东等积极反对投资方欲对其施加影响的事实,可能表明投资方不能实质参与被投资单位的经营决策。一般而言,在被投资单位的股权结构以及投资方的持股比例等未发生实质变化的情况下,投资方不应在不同的会计期间,就是否对被投资单位具有重大影响,作出不同的会计判断。
如果对被投资单位具有重大影响,适用长期股权投资准则,采用权益法核算(风险投资机构、共同基金以及类似主体持有的、在初始确认时按照《企业会计准则第22号——金融工具确认和计量》的规定以公允价值计量且其变动计入当期损益的金融资产、投资性主体持有的权益性投资除外)。如果投资不适用长期股权投资准则,企业应当根据金融工具确认计量准则,判断该投资是否为权益工具投资,并进行相应会计处理。
可参考证监会《上市公司执行企业会计准则案例解析(2024)》 “案例1-04 重大影响的判断”、《监管规则适用指引——会计类第1号》“1-1 特殊股权投资的确认与分类”“1-2 重大影响的判断”。
(二)关于固定资产。
企业应当将符合固定资产定义和确认条件的资产及时确认为固定资产并计提折旧,不得以未办理竣工决算手续为由不将已达到预定可使用状态的在建工程及时转为固定资产。已达到预定可使用状态但尚未办理竣工决算的固定资产,应当按照估计价值确定其成本,并计提折旧;待办理竣工决算后再按实际成本调整原来的暂估价值,但无需调整原已计提的折旧额。企业应当根据与固定资产有关的经济利益的预期消耗方式等实际情况合理确定固定资产折旧方法、预计净残值和使用寿命。
致同提示
根据《企业会计准则第4号——固定资产》,固定资产应当按照成本进行初始计量。外购固定资产的成本,包括购买价款、相关税费、使固定资产达到预定可使用状态前所发生的可归属于该项资产的运输费、装卸费、安装费和专业人员服务费等。自行建造固定资产的成本,由建造该项资产达到预定可使用状态前所发生的必要支出构成。
根据《企业会计准则第17号——借款费用》,购建或者生产符合资本化条件的资产需要试生产或者试运行的,在试生产结果表明资产能够正常生产出合格产品、或者试运行结果表明资产能够正常运转或者营业时,应当认为该资产已经达到预定可使用或者可销售状态。
根据《企业会计准则解释第15号》,测试固定资产可否正常运转而发生的支出属于固定资产达到预定可使用状态前的必要支出,应当计入该固定资产成本。其中“测试固定资产可否正常运转”,指评估该固定资产的技术和物理性能是否达到生产产品、提供服务、对外出租或用于管理等标准的活动,不包括评估固定资产的财务业绩。
因此,在达到管理层预期的财务业绩表现之前,资产可能已经达到预定可使用状态并须开始计提折旧。而且,“竣工决算”并非确认固定资产(转固)的必要条件,已达到预定可使用状态但尚未办理竣工决算的固定资产,应当按照估计价值确定其成本,并计提折旧。
另外,根据《企业会计准则解释第15号》,企业将固定资产达到预定可使用状态前产出的产品或副产品对外销售(试运行销售)的,应当按照《企业会计准则第14号——收入》、《企业会计准则第1号——存货》等规定,对试运行销售相关的收入和成本分别进行会计处理,计入当期损益,不应将试运行销售相关收入抵销相关成本后的净额冲减固定资产成本。
(三)关于无形资产。
企业应当准确归集研发支出,正确区分内部研究开发项目的研究阶段与开发阶段,恰当判断开发阶段有关支出的资本化时点。企业不得将非研发性质的支出(如行政管理部门人员工资等)计入研发费用,也不得随意调节研发支出资本化的开始或结束时点,特别是不得在技术方案未通过可行性验证的情况下,即认定已满足“技术上具有可行性”的资本化条件,将本应费用化的研发支出予以资本化。
企业内部开发无形资产的成本仅包括在满足资本化条件的时点至无形资产达到预定用途前发生的支出总额,对于同一项无形资产在开发过程中达到资本化条件之前已经费用化计入损益的支出不再进行调整。
致同提示
根据《企业会计准则第6号——无形资产》,企业内部研究开发项目开发阶段的支出,同时满足特定条件的,才能确认为无形资产。

此次年报通知明确,不得在技术方案未通过可行性验证的情况下,即认定已满足“技术上具有可行性”的资本化条件。
根据《财政部关于企业加强研发费用财务管理的若干意见》(财企[2007]194号),企业研发人员,指从事研究开发活动的企业在职和外聘的专业技术人员以及为其提供直接服务的管理人员。企业研发机构发生的各项开支纳入研发费用管理,但同时承担生产任务的,要合理划分研发与生产费用。
根据《企业会计准则应用指南汇编2024》“第七章 无形资产”,企业购买正在进行中的研究开发项目且符合资本化条件的,应确认为无形资产。取得后发生的研发支出,应当比照内部研究开发项目支出的规定进行处理。根据《监管规则适用指引——会计类第4号》“4-3 外购研发项目的会计处理”,外购研发项目并后续用于自行研发的相关支出,其会计处理应遵守企业内部自行研发支出的资本化政策。若该外购研发项目用于公司自身研究阶段或尚未达到资本化时点的开发阶段,则公司应将其相关支出予以费用化,除非有确凿证据表明可通过将其对外出售等方式,在未来期间很可能给公司带来经济利益流入。
可参考《监管规则适用指引——会计类第2号》“2-8 定制化产品相关研发支出的会计处理”、《监管规则适用指引——会计类第4号》“4-3 外购研发项目的会计处理”、《监管规则适用指引——发行类第9号:研发人员及研发投入号》。
(四)关于数据资源。
企业应当按照企业会计准则中相关资产的定义和确认条件、无形资产研究开发支出的资本化条件等规定以及《企业数据资源相关会计处理暂行规定》(财会〔2023〕11号,以下简称暂行规定)和相关实施问答等要求,结合企业数据资源的实际情况和业务实质,进行数据资源会计处理。企业不得将不符合资产定义和确认条件的数据资源确认为资产。在暂行规定施行前已费用化计入当期损益的数据资源相关支出不再调整,即不得将前期已经费用化的数据资源重新资本化。企业应当以成本计量内部形成或外购的数据资源,并加强数据资源相关成本管理,夯实数据资源成本核算基础,不得将以评估等方式得出的金额直接作为入账和调账的依据。企业对于确认为使用寿命不确定的无形资产的数据资源,无论是否存在减值迹象,至少应当于每年年度终了进行减值测试。
企业应当强化数据资源信息披露。对于使用寿命有限的数据资源无形资产,企业应当披露其使用寿命的估计情况及摊销方法;对于使用寿命不确定的数据资源无形资产,企业应当披露其账面价值及使用寿命不确定的判断依据。企业对数据资源进行评估且评估结果对企业具有重要影响的,应当披露评估依据的信息来源,评估结论成立的假设前提和限制条件,评估方法的选择,各重要参数的来源、分析、比较与测算过程等信息。鼓励企业加强对数据资源的应用场景或业务模式、数据产权确定方式等相关信息的披露。
致同提示
根据《企业会计准则——基本准则》第二十一条,符合本准则第二十条规定的资产定义的资源,在同时满足以下条件时,确认为资产:(1)与该资源有关的经济利益很可能流入企业;(2)该资源的成本或者价值能够可靠地计量。

在判断经济利益是否很可能流入时,应当有充分的证据支持,从严把握,避免虚增资产,例如可以以货币化定量分析的结果为依据进行判断。
根据《数据资源会计处理实施问答》,企业内部数据资源研究开发项目的支出,应当区分研究阶段支出与开发阶段支出。研究阶段的支出,应当于发生时费用化处理计入当期损益。开发阶段的支出,同时满足下列条件的,才能确认为无形资产:

在确认方面,《企业数据资源相关会计处理暂行规定》对数据资源无形资产和数据资源存货的确认条件与无形资产和存货准则的规定是一致的,企业应当综合数据资源的法律权属、持有目的、形成方式、业务模式、与数据资源有关的经济利益的预期消耗方式等相关事实和情况作出判断,并非简单的“凡数据皆可入表”。
同时,《企业数据资源相关会计处理暂行规定》对于研发支出的资本化条件也与无形资产准则保持一致,企业应当严格对照准则要求,结合数据资源研发活动特点进行判断和相应会计处理,不应简单予以全部资本化或全部费用化。
在计量模式方面,《企业数据资源相关会计处理暂行规定》对数据资源无形资产和数据资源存货按照无形资产和存货准则规定,均采用成本计量,并未引入公允价值计量,因此,无论是初始计量还是后续计量,企业均不得以评估等方式得出的金额直接作为入账和调账的依据。
(五)关于资产减值。
企业应当根据资产负债表日已经存在且能够取得的内外部等可靠信息,对存货跌价准备、长期资产(如采用成本模式进行后续计量的投资性房地产、固定资产、无形资产、使用权资产、长期股权投资等)减值准备进行判断、估计和会计处理。企业应当合理确定关键参数,正确确定存货的可变现净值或估计长期资产的可收回金额,如实计提减值并充分披露与减值相关的重要信息,特别是与预计未来现金流量相关的估计信息。企业对于停工项目、闲置资产等的减值情况应予以特别关注,并对是否发生减值作出恰当判断和相应会计处理。
企业合并所形成的商誉,无论是否存在减值迹象,至少应当于每年年度终了进行减值测试。商誉应当结合与其相关的资产组或者资产组组合进行减值测试,相关的资产组或者资产组组合应当是能够从企业合并的协同效应中受益的资产组或者资产组组合,代表企业基于内部管理目的对商誉进行监控的最低水平,且不应当大于按照《企业会计准则第35号——分部报告》(财会〔2006〕3号)、《企业会计准则解释第3号》(财会〔2009〕8号)所确定的经营分部。因企业合并形成的商誉的账面价值,应当自购买日起按照合理的方法分摊至相关的资产组或者资产组组合,相关资产组或者资产组组合一经确定不得随意变更,除非企业因重组等原因改变了其报告结构,从而影响到已分摊商誉的一个或者若干个资产组或者资产组组合构成的,才能按照合理的方法,将商誉重新分摊至受影响的资产组或者资产组组合。
致同提示
1、非流动资产的减值
企业下列非流动资产的减值,应当按照《企业会计准则第8号——资产减值》进行会计处理:对子公司、联营企业和合营企业的长期股权投资,采用成本模式进行后续计量的投资性房地产,固定资产,使用权资产,生产性生物资产,无形资产,商誉,探明石油天然气矿区权益和井及相关设施等。
企业应当在资产负债表日判断资产是否存在可能发生减值的迹象(主要可从外部信息来源和内部信息来源两方面加以判断)。因企业合并所形成的商誉和使用寿命不确定的无形资产,无论是否存在减值迹象,每年都应当进行减值测试。年报通知强调,企业对于停工项目、闲置资产等的减值情况应予以特别关注,并对是否发生减值作出恰当判断和相应会计处理。
资产可收回金额低于账面价值的,应当计提减值损益。资产的可收回金额应当根据资产的公允价值减去处置费用后的净额与资产预计未来现金流量的现值两者之间较高者确定。根据《企业会计准则第39号——公允价值计量》,企业使用多种估值技术计量公允价值的,应当考虑各估值结果的合理性,选取在当前情况下最能代表公允价值的金额作为公允价值,这些估值技术包括市场法、收益法和成本法(通常指现行重置成本)。
根据《关于严格执行企业会计准则 切实做好企业2024年年报工作的通知》(财会〔2024〕26号),估计可收回金额时通常不应使用重置成本法。这是因为,重置成本计量的是资产的成本,而不是通过使用或处置而可收回的未来经济利益。
2、商誉的减值
根据《企业会计准则第8号——资产减值》,企业合并所形成的商誉,至少应当在每年年度终了进行减值测试。年报通知特别强调,无论是否存在减值迹象,商誉至少应当在每年年度终了进行减值测试。另外,当存在减值迹象时,应随时进行减值测试。需要注意的是,公司应合理区分并分别处理商誉减值事项和并购重组相关方的业绩补偿事项,不得以并购重组相关方有业绩补偿承诺或尚在业绩补偿期间为由,不进行商誉减值测试。
由于商誉难以独立产生现金流量,应当结合与其相关的资产组或者资产组组合进行减值测试。为了进行资产减值测试,因企业合并形成的商誉的账面价值,应当自购买日起按照合理的方法分摊至相关的资产组(购买方预计受益于企业合并的协同效应的资产组,可能包括购买方原有业务中的资产组);难以分摊至相关的资产组的,应当将其分摊至相关的资产组组合。分摊商誉的资产组应当代表企业基于内部管理目的对商誉进行监控的最低水平,并且不应大于按《企业会计准则第35号——分部报告》所确定的报告分部。需要说明的是,一个会计核算主体并不简单等同于一个资产组。
根据《上市公司执行企业会计准则案例解析(2024)》“案例5-07 与商誉相关资产组及其可收回金额的确定”,分摊商誉的资产组仅包含购买方在确定其购买对价时预计未来现金流所对应的资产组。例如合并日后新增购建生产线,即使新建的生产线构成资产组(如可单独销售),若合并日确定购买对价时并未考虑,则也不影响商誉分摊,即不应作为分摊商誉的相关资产组。
《企业会计准则第8号——资产减值》第二十四条规定,企业因重组等原因改变了其报告结构,从而影响到已分摊商誉的一个或者若干个资产组或者资产组组合构成的,应当按照与购买日相似的分摊方法,将商誉重新分摊至受影响的资产组或者资产组组合。
证监会《2020年上市公司年报会计监管报告》指出,个别上市公司在进行商誉减值测试时,以集团内部管理架构调整、对子公司进行区域整合为由,变更与商誉减值测试相关的资产组。若上述调整仅为企业管理架构的调整,并未影响资产组产生现金流入的方式,不应变更与商誉减值测试相关的资产组。《上市公司2023年年度财务报告会计监管报告》指出,部分上市公司未按照准则要求恰当确定有关资产组,或错误地随意变更资产组。例如,有的上市公司在确定资产组时,将可独立于其他资产产生现金流入的投资性房地产与其他资产共同确定为一个资产组;有的上市公司在未发生重组等改变报告结构的情况下,仅因为内部管理架构调整而随意变更资产组并重新分摊商誉。
《深圳证券交易所会计监管动态(2022年第1期)》 典型案例研究“关于资产组组合划分和多次收购导致资产组变化的商誉减值会计处理问题”指出,是否变更资产应考虑:后续收购和新设是否基于公司既定战略或经营管理模式而发生;实施相应收购和新设前,公司相关投资决策过程产生的资料和信息是否能明确体现公司对谋求协同效应的论证和考量;在收购和新设完成后是否存在能反映业务层面协同效应的实际结果,并且公司内部定期提交给管理层的相关报告是否已相应呈现相关调整后的结果;准则中“因重组等原因”所述的“重组” 应指广义上的重组,包括企业组织结构和管理体系等方面的实质性调整;在发行上市审核过程中,对报告期内商誉对应资产组或资产组组合的扩大或缩小的审核把握尺度通常会更严格。
需要注意的是,资产组或者资产组组合的变更应结合购买日确定购买对价时预计未来现金流所对应的资产组是否包含新增资产组,资产组产生现金流入的方式是否有实质性变化,谨慎判断,不能仅因为内部管理架构调整而随意变更资产组并重新分摊商誉。
可参考证监会《会计监管风险提示第8号——商誉减值》、《上市公司执行企业会计准则案例解析(2024)》“案例5-07 与商誉相关资产组及其可收回金额的确定”。
(六)关于或有事项。
在涉及未决诉讼、未决仲裁的情况下,按照《企业会计准则第13号——或有事项》(财会〔2006〕3号,以下简称或有事项准则)第十四条的规定披露有关预计负债、或有负债等的全部或部分信息预期对企业造成重大不利影响的,企业无须披露这些信息,但仍应当披露该未决诉讼、未决仲裁的性质以及未披露这些信息的事实和原因,不得以预期对企业造成重大不利影响为由不作任何披露。
企业应当正确划分流动负债和非流动负债,合理确定资产负债表中“预计负债”项目的列示金额。对于期限在一年或一个营业周期以上的保证类质量保证形成的预计负债,企业应当将预计未来一年或一个营业周期以内清偿的保证类质量保证形成的预计负债金额计入流动负债,并在资产负债表中“一年内到期的非流动负债”项目列示,其余计入非流动负债,并在资产负债表中“预计负债”项目列示;如果企业不能合理预计未来一年或一个营业周期以内清偿的保证类质量保证形成的预计负债金额,则全部计入流动负债,在资产负债表中“其他流动负债”项目列示。企业可以依照确定预计负债的历史数据和方法,合理估计预计清偿的金额和时间。
致同提示
1、未决诉讼、未决仲裁的披露
根据《企业会计准则第13号——或有事项》,涉及未决诉讼、未决仲裁的情况下的披露及列报规定及要求如下:

根据《企业会计准则应用指南汇编2024》“第十四章 或有事项”,未决诉讼对于预期会胜诉的一方而言,因未决诉讼形成了一项或有资产,该或有资产最终是否转化为企业的资产,要根据诉讼的最终判决而定。最终判决其胜诉的,该或有资产就转化为企业的资产。对于预期会败诉的一方而言,因未决诉讼形成了一项或有负债或预计负债。如为或有负债,该或有负债最终是否会转化为企业的预计负债,需根据诉讼的进展而定。企业根据法律规定、律师建议等因素判断自身很可能败诉且赔偿金额能够合理估计的,该或有负债就转化为了企业的预计负债。
需要注意的是,若法院一审已判决企业败诉并确定其赔偿金额,这表明该义务已经满足预计负债的确认条件,企业应确认相应的预计负债,不能仅因不服一审判决将上诉或二审仍在进行等原因而不确认预计负债。
2、保证类质量保证形成的预计负债
根据《企业会计准则第14号——收入》,对于附有质量保证条款的销售,企业应当评估该质量保证是否在向客户保证所销售商品符合既定标准之外提供了一项单独的服务。企业提供额外服务的,应当作为单项履约义务,按照本准则规定进行会计处理;否则,质量保证责任应当按照《企业会计准则第13号——或有事项》规定进行会计处理。

根据《企业会计准则第30号——财务报表列报》,资产和负债应当分别流动资产和非流动资产、流动负债和非流动负债列示。根据《企业会计准则第30号——财务报表列报》和《企业会计准则解释第17号》,负债满足下列条件之一的,应当归类为流动负债:(1)预计在一个正常营业周期中清偿;(2)主要为交易目的而持有;(3)自资产负债表日起一年内到期应予以清偿;(4)企业在资产负债表日没有将负债清偿推迟至资产负债表日后一年以上的实质性权利。
根据《财务报表列报准则实施问答》,对于期限在一年或一个营业周期以上的保证类质量保证形成的预计负债,企业应将预计在未来一年或一个营业周期以内清偿的保证类质量保证的预计负债金额计入流动负债,在资产负债表“一年内到期的非流动负债”项目列示,其余计入非流动负债,在资产负债表“预计负债”项目列示;如果企业不能合理预计未来一年或一个营业周期以内清偿的金额,则全部计入流动负债,在资产负债表“其他流动负债”项目列示。

根据《企业会计准则第13号——或有事项》,预计负债应当按照履行相关现时义务所需支付金额的最佳估计数进行初始计量。企业在确定最佳估计数时,应当综合考虑与或有事项有关的风险、不确定性和货币时间价值等因素。
或有事项涉及多个项目的,按照各种可能结果及相关概率计算确定。“涉及多个项目”指或有事项涉及的项目不止一个,如在保证类产品质量保证中,提出产品保修要求的可能有许多客户。相应地,企业对这些客户负有保修义务。
(七)关于收入。
1.可明确区分商品。企业在确定转让商品或服务(以下简称商品)的承诺是否可单独区分时,应当综合考虑所有相关事实和情况进行判断。下列情形通常表明企业向客户转让商品的承诺与合同中的其他承诺不可单独区分:企业需提供重大的服务以将该商品与合同中承诺的其他商品进行整合,形成合同约定的某个或某些组合产出转让给客户;该商品将对合同中承诺的其他商品予以重大修改或定制;该商品与合同中承诺的其他商品具有高度关联性。
致同提示
根据《企业会计准则第14号——收入》,履约义务,是指合同中企业向客户转让可明确区分商品的承诺。企业向客户承诺的商品同时满足下列条件的,应当作为可明确区分商品:(1)客户能够从该商品本身或从该商品与其他易于获得资源一起使用中受益;(2)企业向客户转让该商品的承诺与合同中其他承诺可单独区分。
可明确区分的商品或服务需满足的条件:

2.时段法和时点法。企业应当在履行了合同中的履约义务,即在客户取得相关商品控制权时确认收入。企业不得在仅收到客户订单但尚未发货、商品控制权尚未转移的情况下提前确认收入,也不得在商品控制权已转移给客户的情况下仅以未结算价款为由延迟确认收入。企业应当对收入确认采用时段法还是时点法进行恰当判断,不得随意调整收入确认方法。对于在某一时段内履行的履约义务,企业应当判断是否能够合理确定合同履约进度,并考虑商品的性质,采用产出法或投入法中适合的方法确定履约进度。当履约进度不能合理确定时,企业已经发生的成本预计能够得到补偿的,应当按照已经发生的成本金额确认收入,直到履约进度能够合理确定为止。企业不得仅以履约进度不能合理确定为由,不确认收入和不结转成本。
致同提示
根据《企业会计准则第14号——收入》,企业应当在履行了合同中的履约义务,即在客户取得相关商品控制权时确认收入。取得相关商品控制权,是指能够主导该商品的使用并从中获得几乎全部的经济利益。
对于在某一时段内履行的履约义务,企业应当在该段时间内按照履约进度确认收入,但是,履约进度不能合理确定的除外。企业应当考虑商品的性质,采用产出法或投入法确定恰当的履约进度。其中,产出法是根据已转移给客户的商品对于客户的价值确定履约进度;投入法是根据企业为履行履约义务的投入确定履约进度。当履约进度不能合理确定时,企业已经发生的成本预计能够得到补偿的,应当按照已经发生的成本金额确认收入,直到履约进度能够合理确定为止。
企业在业务模式和合同条款等均未发生变化的情况下,收入确认方法(如采用时段法还是时点法)也不应发生变化,如果企业改变了收入确认方法,通常表明企业的会计处理可能存在差错,而非会计政策变更。
证监会《上市公司2023年年度财务报告会计监管报告》指出,部分上市公司对适用时段法确认收入的条件理解不正确,未能恰当判断客户是否能够控制企业履约过程中在建的商品。有的上市公司仅依据销售合同中与客户约定根据安装进度分阶段验收条款,认定客户能够控制履约过程中在建的商品并采用时段法确认收入;有的上市公司仅依据客户安排驻厂代表实时监控建造进度,认定适用时段法确认收入。上市公司应综合考虑双方协议约定、客户对在建的商品或服务主导使用和经济利益实现方式等具体情况,判断客户是否取得了履约过程中在建的商品或服务控制权,不能仅因客户对在建的商品或服务分阶段验收或实时监控,即认定客户在履约过程中已取得相关商品或服务控制权。
相关案例可参考证监会《监管规则适用指引——发行类第4号》“4-4 销售合同中附最低转售价担保的会计处理”、 《上市公司执行企业会计准则案例解析(2024)》“案例6-02 附回购义务的担保融资租赁条款的收入确认”等。
3.主要责任人和代理人。当存在第三方参与企业向客户提供商品时,企业应当结合销售业务模式等相关事实和情况,根据其在向客户转让商品之前是否拥有对该商品的控制权,来判断其从事交易时的身份是主要责任人还是代理人,相应采用总额法或净额法确认收入。部分行业如贸易、百货、电商、充电、来料加工、广告营销、互联网平台等应对此予以特别关注,不得在不符合总额法确认条件的情况下采用总额法确认收入。
致同提示
《企业会计准则第14号——收入》第三十四条规定,企业应当根据其在向客户转让商品前是否拥有对该商品的控制权,来判断其从事交易时的身份是主要责任人还是代理人。企业在向客户转让商品前能够控制该商品的,该企业为主要责任人,应当按照已收或应收对价总额确认收入;否则,该企业为代理人。

在具体判断向客户转让商品前是否拥有对该商品的控制权时,企业不应仅局限于合同的法律形式,而应当综合考虑所有相关事实和情况,这些事实和情况包括:

根据《收入准则应用案例——充(供)电业务的收入确认》,由于商品“电”瞬时转移的特殊性,商品转移给客户之前,公司再分配过程只是一种“分流”,并未实质取得商品“电”的控制权;将交流电转换为直流电的过程,整合程度并不显著,在将电力商品转让给客户之前并未取得控制权。
相关案例可参考财政部《收入准则应用案例——主要责任人和代理人的判断》、《收入准则应用案例——充(供)电业务的收入确认》,以及《企业会计准则实施典型案例集》“案例3-6 以购销合同方式进行委托加工的收入确认”“案例3-7 贸易公司采购原材料销售给本集团内成员单位的收入确认”“案例3-8 企业通过对代理业务采用总额法虚增收入”等。
4.可变对价。合同中存在可变对价的,企业应当按照期望值或最可能发生金额确定可变对价的最佳估计数,但包含可变对价的交易价格,不得超过在相关不确定性消除时累计已确认收入极可能不会发生重大转回的金额。
致同提示
可变对价,即合同所承诺的对价包括可变金额,对价金额可能会因折扣、价格折让、返利、退款、奖励积分、激励措施、业绩奖金、索赔等因素而变化。此外,企业有权收取的对价金额,将根据一项或多项或有事项的发生有所不同的情况,也属于可变对价的情形。企业在判断交易价格是否为可变对价时,应当考虑各种相关因素(如企业已公开宣布的政策、特定声明、以往的习惯做法、销售战略以及客户所处的环境等),以确定其是否会接受一个低于合同标价的金额,即企业向客户提供一定的价格折让。

在对可变对价进行估计时,企业应当按照期望值或最可能发生金额确定可变对价的最佳估计数。这并不意味着企业可以在两种方法之间随意进行选择,而是应当选择能够更好地预测其有权收取的对价金额的方法,并且对于类似的合同,应当采用相同的方法进行估计。
相关案例可参考财政部《收入准则应用案例——基于客户销售额的可变对价》《收入准则应用案例——合同变更与可变对价的判断》,证监会《监管规则适用指引——会计类第2号》“2-4 暂定价格销售合同中可变对价的判断”“2-5 销售返利的会计处理”、《监管规则适用指引——会计类第4号》“4-4 销售合同中附最低转售价担保的会计处理”、《监管规则适用指引——会计类第5号》“5-1 关于废弃电器电子产品拆解相关政府补贴的会计处理”“5-3 履约完毕后减让合同对价的会计处理”等。
5.授予知识产权许可。企业向客户授予知识产权许可的,应当结合具体业务模式,综合分析是否同时满足合同要求或客户能够合理预期企业将从事对该项知识产权有重大影响的活动、该活动对客户将产生有利或不利影响、该活动不会导致向客户转让某项商品三项条件,判断该授予知识产权许可行为属于在某一时段内履行的履约义务还是在某一时点履行的履约义务。企业不得仅因授予被许可方在一定期间内使用某知识产权许可即直接判断在授权期间内分期确认收入。
致同提示
《企业会计准则第14号——收入》第三十六条规定,企业向客户授予知识产权许可的,应当评估该知识产权许可是否构成单项履约义务,构成单项履约义务的,应当进一步确定其是在某一时段内履行还是在某一时点履行。
知识产权许可与所售商品不可明确区分的情形:

属于在某一时段履行的履约义务[获取知识产权的权利(a right to access)]:

此次年报通知强调,企业不得仅因授予被许可方在一定期间内使用某知识产权许可即直接判断在授权期间内分期确认收入。
相关案例可参考证监会《监管规则适用指引——会计类第5号》“5-4 知识产权许可合同后续变动的会计处理”。
6.附有销售退回条款的销售。对于附有销售退回条款的销售,企业应当结合退货率等经验数据对预期因销售退回将退还的金额进行估计,在客户取得相关商品控制权时,按照因向客户转让商品而预期有权收取的对价金额确认收入,不得包含预期因销售退回将退还的金额。
致同提示
附有销售退回条款的销售,是指客户依照有关合同有权退货的销售方式。合同中有关退货权的条款可能会在合同中明确约定,也有可能是隐含的。隐含的退货权可能来自企业在销售过程中向客户作出的声明或承诺,也有可能是来自法律法规的要求或企业以往的习惯做法等。
《企业会计准则第14号——收入》第三十二条规定,对于附有销售退回条款的销售,企业应当在客户取得相关商品控制权时,按照因向客户转让商品而预期有权收取的对价金额(即,不包含预期因销售退回将退还的金额)确认收入,按照预期因销售退回将退还的金额确认负债;同时,按照预期将退回商品转让时的账面价值,扣除收回该商品预计发生的成本(包括退回商品的价值减损)后的余额,确认为一项资产,按照所转让商品转让时的账面价值,扣除上述资产成本的净额结转成本。每一资产负债表日,企业应当重新估计未来销售退回情况,如有变化,应当作为会计估计变更进行会计处理。
证监会《2020年上市公司年报会计监管报告》指出,年报分析发现,个别上市公司日常销售退换货频繁,在商品销售时即全额确认收入,并在收到退货时根据退货金额冲减当期收入。上市公司应充分分析日常销售频繁退换货的原因,结合相关事实和情况,严格按照附销售退回条款的商品销售相关原则进行会计处理。公司应合理判断商品控制权转移的时点,在控制权实际转移时,按照扣除预期后续发生销售退回金额后的对价确认收入,并将预期因销售退回将退还的金额确认为负债。
(八)关于政府补助。
企业应当根据交易或事项的实质对来源于政府的经济资源所归属的类型作出判断,区分收入、政府补助和政府的资本性投入等不同情况,分别进行相应会计处理。企业从政府取得的经济资源不符合无偿性特征的,不属于政府补助。
企业应当按照经济实质对政府补助是否与日常活动相关进行判断,并进行相应会计处理。与日常活动相关的政府补助,不得计入营业外收入;与日常活动无关的政府补助,不得计入其他收益。企业应当合理确定与资产相关的政府补助和与收益相关的政府补助计入当期损益的时点,不得提前或延后。企业在进行政府补助信息披露时,对于政府补助的种类、金额应当按照“与资产相关的政府补助”和“与收益相关的政府补助”两类汇总信息进行披露。
致同提示
政府补助,是指企业从政府无偿取得货币性资产或非货币性资产。无偿性是政府补助的基本特征,这一特征将政府补助与政府以投资者身份向企业投入资本、政府购买服务等政府与企业之间的互惠性交易区别开来。需要说明的是,政府补助通常附有一定条件,这与政府补助的无偿性并不矛盾。

根据《<企业会计准则第16号—政府补助>修订说明》,通常情况下,本准则中的日常活动有两项判断标准:一是政府补助补偿的成本费用是否属于营业利润之中的项目,如果属于,则该项政府补助与日常活动相关;二是该补助与日常销售等经营行为是否密切相关,例如,软件企业享受增值税即征即退的税收优惠,该税收优惠与企业销售商品的日常活动密切相关,则属于与日常活动相关的政府补助。与日常活动无关的政府补助,通常由企业常规经营之外的原因所产生,具备偶发性的特征,例如政府因企业受不可抗力的影响发生停工、停产损失而给予补助等,因此这类补助计入营业外收支。《关于政府补助准则有关问题的解读》也指出,通常情况下,若政府补助补偿的成本费用是营业利润之中的项目,或该补助与日常销售等经营行为密切相关(如增值税即征即退等),则认为该政府补助与日常活动相关。与自然灾害等不可抗力发生的停工、停产损失有关的政府补助,通常与日常活动无关。
企业选择总额法对与日常活动相关的政府补助进行会计处理的,应增设“其他收益”科目进行核算。“其他收益”科目核算总额法下与日常活动相关的政府补助以及其他与日常活动相关且应直接计入本科目的项目。

企业应当根据经济业务的实质,判断某一类政府补助业务应当采用总额法还是净额法。通常情况下,对同类或类似政府补助业务只能选用一种方法,同时,企业对该业务应当一贯地运用该方法,不得随意变更。企业对某些补助只能采用一种方法,例如,对一般纳税人增值税即征即退只能采用总额法进行会计处理。
另外,根据《关于修订印发2019年度一般企业财务报表格式的通知》(财会〔2019〕6号),企业实际收到的政府补助,无论是与资产相关还是与收益相关,均在“收到其他与经营活动有关的现金”项目填列。
相关案例可参考证监会《监管规则适用指引——会计类第1号》“1-23 政府补贴收入的性质和确认条件”、《监管规则适用指引——会计类第5号》“5-1 关于废弃电器电子产品拆解相关政府补贴的会计处理”等。
(九)关于企业合并。
1.业务的判断。非同一控制下企业合并中被购买方主要资产为其持有的联营企业股权时,购买方不得仅因该联营企业本身构成业务即直接认定被购买方构成业务,而应按照《企业会计准则第20号——企业合并》(财会〔2006〕3号)和《企业会计准则解释第13号》(财会〔2019〕21号)的规定,判断被购买方是否构成业务。
致同提示
根据《企业会计准则解释第13号》,合并方在合并中取得的组合应当至少同时具有一项投入和一项实质性加工处理过程,且二者相结合对产出能力有显著贡献,该组合才构成业务。合并方在合并中取得的组合是否有实际产出并不是判断其构成业务的必要条件。判断非同一控制下企业合并中取得的组合是否构成业务,也可选择采用集中度测试。进行集中度测试时,如果购买方取得的总资产的公允价值几乎相当于其中某一单独可辨认资产或一组类似可辨认资产的公允价值的,则该组合通过集中度测试,应判断为不构成业务。如果该组合未通过集中度测试,购买方仍应按照“构成业务的判断条件”进行判断。

此次年报通知强调,非同一控制下企业合并中被购买方主要资产为其持有的联营企业股权时,购买方不得仅因该联营企业本身构成业务即直接认定被购买方构成业务,而应按照《企业会计准则第20号——企业合并》和《企业会计准则解释第13号》的规定,判断被购买方是否构成业务。
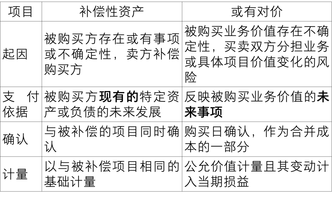
2.或有对价。
非同一控制下企业合并中因业绩承诺等原因涉及或有对价的,购买方应当将合并协议约定的或有对价作为企业合并对价的一部分,按照其在购买日的公允价值计入企业合并成本。或有对价符合权益工具或金融负债定义的,购买方应当将支付或有对价的义务相应地确认为一项权益或负债;符合资产定义并满足资产确认条件的,购买方应当将符合合并协议约定条件的、可收回部分已支付合并对价的权利确认为一项资产。
购买日后12个月内出现对购买日已存在情况的新的或者进一步证据而需要调整或有对价的,应当调整企业合并成本,并对原计入合并商誉的金额进行调整。其他情况下发生的或有对价变化或调整,应当区分下列情况进行会计处理:或有对价为权益性质的,不进行会计处理;或有对价为资产或负债性质的,如果构成《企业会计准则第22号——金融工具确认和计量》(财会〔2017〕7号,以下简称金融工具确认计量准则)中规范的金融资产或金融负债的,应当以公允价值计量并将其变动计入当期损益;如果不属于金融工具确认计量准则中的金融工具,应当按照或有事项准则或其他准则处理。
企业在非同一控制下企业合并中的或有对价构成金融资产的,应当根据《企业会计准则第39号——公允价值计量》(财会〔2014〕6号)的相关规定合理确定或有对价的公允价值。在非同一控制下企业合并中,企业以向被购买方原股东增发自身股份为对价收购被购买方,被购买方原股东承诺被购买方业绩低于承诺水平将根据实际业绩情况返还相应比例股份的,在返还股份数量确定之前,企业应当综合考虑被购买方的预计业绩表现、可能返还的股份比例及股份的公允价值等因素,合理确定或有对价构成的相关金融资产的公允价值。
致同提示
某些情况下,合并各方可能在合并协议中约定,根据未来一项或多项或有事项的发生,合并方通过发行额外证券、支付额外现金或其他资产等方式追加合并对价,或者要求返还之前已经支付的对价,即或有对价。
非同一控制下企业合并中,购买方应当将合并协议约定的或有对价作为企业合并转移对价的一部分,按照其在购买日的公允价值计入企业合并成本。企业在非同一控制下的企业合并中确认的或有对价构成金融资产的,该金融资产应当分类为以公允价值计量且其变动计入当期损益的金融资产,不得指定为以公允价值计量且其变动计入其他综合收益的金融资产。企业作为购买方确认的或有对价形成金融负债的,该金融负债应当按照以公允价值计量且其变动计入当期损益进行会计处理。
根据《监管规则适用指引——会计类第1号》“1-7 非同一控制下企业合并的或有对价”中“二、以自身股份结算的或有对价的后续计量”,非同一控制下企业合并形成的或有对价中,若购买方根据标的公司的业绩情况确定收回自身股份的数量,该或有对价在购买日不满足“固定换固定”的条件,不属于一项权益工具,而是属于一项金融资产。因此,购买方应当在购买日将该或有对价分类为以公允价值计量且其变动计入损益的金融资产。随着标的公司实际业绩的确定,购买方能够确定当期应收回的自身股份的具体数量,则在当期资产负债表日,该或有对价满足“固定换固定”的条件,应将其重分类为权益工具(其他权益工具),以重分类日相关股份的公允价值计量,并不再核算相关股份的后续公允价值变动。在实际收到并注销股份时,终止确认上述其他权益工具,并相应调整股本和资本公积等。
不同补偿方式下购买方或有对价的会计处理:

另外,要结合《企业会计准则解释第19号》,注意区分补偿性资产与或有对价。

相关案例可参考《上市公司执行企业会计准则案例解析(2024)》“案例3-06 或有对价的确认与计量”【相关案例五】具有结算选择权的合并或有对价形成的金融工具分类问题、《上海证券交易所会计监管动态(2025年第1期)》典型案例研究“以自身股份结算的或有对价何时满足‘固定换固定’条件”。
(十)关于租赁。
企业应当根据《企业会计准则第21号——租赁》(财会〔2018〕35号,以下简称租赁准则)关于租赁识别的规定,在合同开始日评估合同是否为租赁或者包含租赁。企业在进行前述评估时,应当根据合同的经济实质,而不应仅以合同的形式作出判断。经评估合同是租赁或者包含租赁的,企业作为承租人应当按照租赁准则的规定恰当确认、计量和列报使用权资产和租赁负债。
致同提示
《企业会计准则第21号——租赁》(2018年修订)第四条规定,在合同开始日,企业应当评估合同是否为租赁或者包含租赁。如果合同中一方让渡了在一定期间内控制一项或多项已识别资产使用的权利以换取对价,则该合同为租赁或者包含租赁。

合同中同时包含租赁和非租赁部分的,承租人和出租人应当将租赁和非租赁部分进行分拆,除非企业适用承租人简化处理的相关规定进行会计处理,租赁部分应当分别按照租赁准则进行会计处理,非租赁部分应当按照其他适用的企业会计准则进行会计处理。
(十一)关于金融工具。
1.预期信用损失。企业应当按照金融工具确认计量准则的相关规定,以预期信用损失为基础对以摊余成本计量的应收款项、合同资产以及相关贷款承诺、财务担保合同等金融工具进行减值会计处理并确认损失准备,不得仅因欠款方为关联方或以信用风险较低为由不及时、足额计提减值准备,不得在缺乏合理且有依据的信息的情况下,不恰当地变更预期信用损失计量的相关假设或参数。
企业在计量金融工具预期信用损失时,应当考虑属于合同条款组成部分且企业尚未在资产负债表中单独确认的信用增级所产生的现金流量。属于合同条款组成部分的信用增级包括未与金融工具载明于同一合同、但实质上与金融工具的合同构成一个整体的信用增级条款。对于为金融工具组合提供的信用增级(如共享赔付上限或免赔额的信用保险等),在无法获得可靠证据表明相关信用增级条款与该组合中某项金融工具存在对应关系的情况下,相关信用增级不构成该项金融工具的合同条款组成部分,企业在计量该项金融工具的预期信用损失时,不应考虑相关信用增级所产生的现金流量。
致同提示
1、预期信用损失的概率加权属性
根据《企业会计准则第22号——金融工具确认和计量》,企业对预期信用损失的估计,是概率加权的结果,应当始终反映发生信用损失的可能性以及不发生信用损失的可能性(即便最可能发生的结果是不存在任何信用损失),而不是仅对最坏或最好的情形做出估计。因此,此次年报通知强调,不得仅因欠款方为关联方或以信用风险较低为由不及时、足额计提减值准备。
根据《关于严格执行企业会计准则 切实做好企业2022年年报工作的通知》(财会〔2022〕32号),企业应当按照金融工具确认计量准则的规定,以预期信用损失为基础对以摊余成本计量的应收账款、其他应收款等进行减值会计处理并确认损失准备,不得以应收账款尚处于信用期内或信用卡年费未逾期等为由不对其确认损失准备。
证监会《监管规则适用指引——发行类第5号》“5-2 应收款项减值”指出,如果对某些单项或某些组合应收款项不计提坏账准备,发行人应充分说明并详细论证未计提的依据和原因,是否存在确凿证据,是否存在信用风险,账龄结构是否与收款周期一致,是否考虑前瞻性信息,不应仅以欠款方为关联方客户、优质客户、政府工程客户或历史上未发生实际损失等理由而不计提坏账准备。
北京证监局《非金融上市公司预期信用损失模型执行问题分析及应对建议》(《财务与会计》2023.16)一文指出,即使确属低风险组合,以零比例计提减值准备也不具有合理性。低风险并不等于无减值,无历史损失经验不等于无预期信用损失。应收账款均存在违约风险。
根据《关于进一步贯彻落实新金融工具相关会计准则的通知》(财会〔2020〕22 号),企业应当加强对预期信用损失法下使用模型的管理,定期对模型进行重检并根据具体情况进行必要的修正。企业应当按照企业会计准则的要求披露确定预期信用损失所采用的估计技术、关键假设和参数等相关信息。
《商业银行预期信用损失法实施管理办法》(银保监规〔2022〕10号)规定,商业银行应通过建立前瞻性模型确定前瞻性信息对预期信用损失评估模型相关参数的调整。商业银行应至少每半年对前瞻性信息进行一次更新,遇国内外重大事件(包括但不限于政治、经济、金融、卫生、环境、气候、自然灾害等事件)发生或相关政策重大调整时应及时更新相关前瞻性信息。
2、担保物、信用增级的影响
在预期信用损失计量中,企业对现金流缺口的估计应当反映源自担保物或其他信用增级的预期现金流(即使该现金流的预期发生时间超过了合同期限),前提是该担保物或信用增级属于金融工具合同条款的组成部分且企业尚未将其在资产负债表中确认。企业在判断信用增级是否属于合同条款组成部分时,应当结合多种因素进行考虑。例如,金融工具的合同是否对该信用增级进行了索引、金融工具的相关监管法规是否强制要求纳入相关信用增级、金融工具合同与相关信用增级是否为同时或相近时间签订且互为条件、相关信用增级是否可以单独转让等。需要说明的是,“属于合同条款组成部分的其他信用增级”并不要求其必须与金融工具载于同一合同,未与金融工具载于同一合同、但实质上与金融工具的合同构成一个整体的其他信用增级条款也包括在内。
根据《监管规则适用指引——会计类第5号》“5-5 计量预期信用损失时是否应考虑信用保险”,公司针对债权组合购买了信用保险,该组合内各项债权共享保险合同所约定的赔付金额上限或免赔金额,或者基于组合情况获得保险赔偿。由于组合中不同债权的潜在赔付金额之间存在相互依存的关系,该信用保险合同不应被认定为单项债权的合同条款组成部分,在计量单项债权的预期信用损失时不得考虑该保险合同的影响。对于此类信用保险合同,公司应当按照或有事项准则有关规定,在基本确定能够收到保险理赔款项且相关金额能够可靠计量时确认为资产。
证监会《上市公司2023年年度财务报告会计监管报告》指出,部分上市公司对于应收租赁保证金相关预期信用损失计量不恰当,未恰当考虑应收租赁保证金可抵扣租金的合同权利。部分上市公司依据租赁合同支付给出租方可退回的租赁保证金,并约定该租赁保证金在租赁合同期最后6个月可用于抵扣租金。上市公司前期按照账龄法对该租赁保证金计提坏账准备,后续抵扣租金时又将相关坏账准备全额转回,造成财务报表异常波动。企业在计提预期信用损失时,应考虑属于合同条款组成部分且未在资产负债表中确认的信用增级所产生的现金流量。上述情形下,上市公司应将租赁保证金未来可抵扣租金的合同权利视为合同条款组成部分的信用增级并在计量预期信用损失时予以考虑,而不应简单基于账龄法计提坏账准备。有的上市公司错误地考虑了不属于合同条款组成部分的信用增级所产生的现金流量,上市公司在计量预期信用损失时,对于其原实控人单方面提供的担保、以及同时存在应付客户款项等增信情况,应分析有关增信是否构成应收款项合同条款组成部分,例如原实控人担保是否构成对原应收款项合同的实质性修改并成为修改后新的应收款项合同条款的组成部分、上市公司是否具有应收款项存续期间内可执行的法定抵销权等,若有关增信无法构成合同条款组成部分,则上市公司应将其作为独立事项进行会计处理,而不能简单地将增信金额直接抵减预期信用损失。
2.金融资产的终止确认。企业应当根据《企业会计准则第23号——金融资产转移》(财会〔2017〕8号)的相关规定,在发生金融资产转移时,根据相关合同的经济实质而非仅以合同形式,评估其保留金融资产所有权上的风险和报酬的程度,综合判断金融资产转移是否满足终止确认的条件并分别进行会计处理。
企业在判断背书或贴现的汇票能否终止确认时,应当考虑相关银行承兑汇票和商业承兑汇票的信用风险、延期付款风险、利率风险等因素。企业开展应收账款保理业务时,应收账款保理合同条款导致受让方实质上享有追索权的,企业不应仅凭相关应收账款的所有权在合同形式上已转移即将其终止确认。商业银行将其保理业务下受让的应收账款转让给再保理行,并对所转让的应收账款提供信用风险担保,在应收账款到期日未足额付款时需无条件地向再保理行付清全部应付款项的,商业银行保留了该应收账款所有权上几乎所有风险和报酬,不应将其终止确认。
致同提示
根据《企业会计准则第23号——金融资产转移》,企业在发生金融资产转移时,应当评估其保留金融资产所有权上的风险和报酬的程度,企业转移了金融资产所有权上几乎所有风险和报酬的,应当终止确认该金融资产,并将转移中产生或保留的权利和义务单独确认为资产或负债。企业在评估金融资产所有权上风险和报酬的转移程度时,应当比较转移前后其所承担的该金融资产未来净现金流量金额及其时间分布变动的风险。企业承担的金融资产未来净现金流量现值变动的风险没有因转移而发生显著变化的,表明该企业仍保留了金融资产所有权上几乎所有风险和报酬。

与金融资产相关的风险包括信用风险、延迟支付风险、提前偿付风险、利率风险、汇率风险等,对于应收票据,主要考虑信用风险、延期付款风险、利率风险,对于应收账款,需考虑的主要风险是信用风险和延迟支付风险。其中信用风险,是指金融工具的一方不履行义务,造成另一方发生财务损失的风险。
证监会《2013年上市公司年报会计监管报告》指出,对于承兑行信用等级不够高的银行承兑汇票、由企业承兑的商业承兑汇票以及应收账款,资产相关的主要风险为信用风险和延期付款风险。由于我国票据法对追索权进行了明确规定,银行也大多在应收账款保理中保留追索权,因此这类金融资产在贴现、背书或保理后,其所有权相关的上述主要风险并没有转移给银行,相应企业在贴现、背书或保理此类金融资产时不应终止确认。对于承兑行信用等级较高的银行承兑汇票,资产相关的主要风险是利率风险。通常情况下,由于利率风险已随票据的贴现及背书转移,相关票据可以在贴现、背书时予以终止确认。
分析保理合同时,不能仅凭对所谓核心条款——违约、回售/反索条款等的分析,就得出能否终止确认的结论,而是要详细分析协议的所有条款,考虑这些条款之间的相互影响和综合效果,并关注这些条款背后的商业实质。应收账款保理要实现出表,需要满足众多条件,包括(但不限于):明确并恰当定义“商业纠纷”“买方信用风险”、“违约事件”或回售/反索事件仅限于商业风险(如商品质量瑕疵)、不涉及逾期罚息(即转移了延迟支付风险)等。
证监会《2015 年上市公司年报会计监管报告》指出,应收账款保理后能否终止确认,应综合考虑转移的应收账款结构(如单笔转让、批量转让、部分转让或循环额度转让等)、转让形式(如转让收取合同现金流量的权利或现金流量过手安排)、保理应收账款的基础特征(如信用风险、延迟支付风险及提前偿还风险特征)等因素,以判断应收账款的所有重大风险是否已经转移。
根据《监管规则适用指引——会计类第1号》“1-25 现金流量的分类”,若银行承兑汇票贴现不符合金融资产终止确认条件,因票据贴现取得的现金在资产负债表中应确认为一项借款,该现金流入在现金流量表中相应分类为筹资活动现金流量;若银行承兑汇票贴现符合金融资产终止确认的条件,相关现金流入则分类为经营活动现金流量。若银行承兑汇票贴现不符合金融资产终止确认条件,后续票据到期偿付等导致应收票据和借款终止确认时,因不涉及现金收付,在编制现金流量表时,不得虚拟现金流量。公司发生以银行承兑汇票背书购买原材料等业务时,比照该原则处理。
相关案例可参考财政部《企业会计准则实施典型案例集》“案例6-3 无追索权的保理合同相关应收账款的终止确认”、证监会《上市公司执行企业会计准则案例解析(2024)》“案例11-02 现金流的分类”。
3.金融负债和权益工具的区分。企业应当按照《企业会计准则第37号——金融工具列报》(财会〔2017〕14号)等相关规定,根据所发行金融工具的合同条款及其所反映的经济实质而非仅以法律形式,结合金融负债和权益工具的定义,在初始确认时将该金融工具或其组成部分分类为金融负债或权益工具。
企业发行的金融工具包含利率跳升、票息递增等条款的,应当结合所处实际环境、市场利率及跳息安排等,综合判断合同约定的封顶利率是否超过同期同行业同类型工具平均的利率水平以及是否构成交付现金或其他金融资产的间接义务。在确定同期同行业同类型工具时,企业不能简单以金融工具的名称、法律形式为依据,而应结合相关金融工具的合同条款及所反映的经济实质作出判断。如果相关金融工具的合同条款存在明显差异并进而影响其利率水平,即使名称相近且满足同期同行业等要求,也不宜将其作为判断是否存在间接义务的比较对象。
对于附有或有结算条款的永续债,发行方不能无条件地避免交付现金、其他金融资产或以其他导致该永续债成为金融负债的方式进行结算的,应当将其分类为金融负债,除非相关或有结算条款几乎不具有可能性,即相关情形极端罕见、显著异常且几乎不可能发生,或者仅在发行方清算时才需以现金、其他金融资产或以其他导致该永续债成为金融负债的方式进行结算。
致同提示
1、利率跳升、票息递增
根据《企业会计准则第37号——金融工具列报》,企业应当根据所发行金融工具的合同条款及其所反映的经济实质而非仅以法律形式,结合金融资产、金融负债和权益工具的定义,在初始确认时将该金融工具或其组成部分分类为金融资产、金融负债或权益工具。
根据《永续债相关会计处理的规定》(财会〔2019〕2号),永续债发行方在确定永续债会计分类时,应当考虑《企业会计准则第37号——金融工具列报》第十条规定的“间接义务”。永续债合同规定没有固定到期日、同时规定了未来赎回时间、发行方有权自主决定未来是否赎回且如果发行方决定不赎回则永续债票息率上浮(即“利率跳升”或“票息递增”)的,发行方应当结合所处实际环境考虑该利率跳升条款是否构成交付现金或其他金融资产的合同义务。如果跳升次数有限、有最高票息限制(即“封顶”)且封顶利率未超过同期同行业同类型工具平均的利率水平,或者跳升总幅度较小且封顶利率未超过同期同行业同类型工具平均的利率水平,可能不构成间接义务;如果永续债合同条款虽然规定了票息封顶,但该封顶票息水平超过同期同行业同类型工具平均的利率水平,通常构成间接义务。
此次年报通知强调,在确定同期同行业同类型工具时,企业不能简单以金融工具的名称、法律形式为依据,而应结合相关金融工具的合同条款及所反映的经济实质作出判断。
证监会《上市公司2023年年度财务报告会计监管报告》指出,部分上市公司对于发行的永续型融资工具的会计处理不恰当。例如,有的上市公司发行的永续债违约条款约定,当发行人或其合并报表范围内的企业发生债务违约、或发行人丧失清算能力、进入破产流程等情形发生时,发行人构成违约并应立即清偿相关本金和利息;还有上市公司发行的可续期信托贷款的票息跳升幅度较高,且跳升上限远超同期同行业同类型工具平均的利率水平。此类由发行人不可控事件触发还本还息义务的违约条款,或封顶票息超过同期同行业同类型工具设定的平均利率水平,导致有关安排构成交付现金的合同义务,上市公司应将包含类似条款的相关金融工具(或其组成部分)分类为金融负债。
《上海证券交易所会计监管动态(2024年第4期)》“2023年年报常见共性会计问题”指出,部分公司对于利率跳升幅度较高、跳升上限超过平均水平的永续债,未按规定将其分类为金融负债。
2、或有结算条款
根据《企业会计准则第37号——金融工具列报》第十二条,附有或有结算条款的金融工具,指是否通过交付现金或其他金融资产进行结算,或者是否以其他导致该金融工具成为金融负债的方式进行结算,需要由发行方和持有方均不能控制的未来不确定事项(如股价指数、消费价格指数变动、利率或税法变动、发行方未来收入、净收益或债务权益比率等)的发生或不发生(或发行方和持有方均不能控制的未来不确定事项的结果)来确定的金融工具。对于附有或有结算条款的金融工具,发行方不能无条件地避免交付现金、其他金融资产或以其他导致该工具成为金融负债的方式进行结算的,应当分类为金融负债(除非满足例外条件)。
另外,《企业会计准则应用指南汇编2024》“第三十八章 金融工具列报”补充完善了实务常见的或有事件情形,明确发行人不能控制交叉违约、重大损失、财务指标、处罚或调查、高管诚信、信用等级、股票停牌等情形,且这些情形不是极端罕见、显著异常且几乎不可能发生的情况(从而不能适用或有结算条款的例外情形)。
《上市公司执行企业会计准则案例解析》(2024)“案例2-01 负债与权益的区分”【相关案例之二】指出,准则中对于几乎不具有可能性的定义是相当苛刻的,实务中,一般而言,合同中约定的具有商业实质的条款不能被认定为几乎不具有可能性。
相关案例可参考《金融负债与权益工具的区分应用案例——投资者保护条款》、《企业会计准则实施典型案例集》“案例6-5 永续债相关的权益工具和金融负债分类的判断”、《上海证券交易所会计监管动态(2024年第2期)》“投资协议条款如何影响金融负债与权益工具的划分”等。
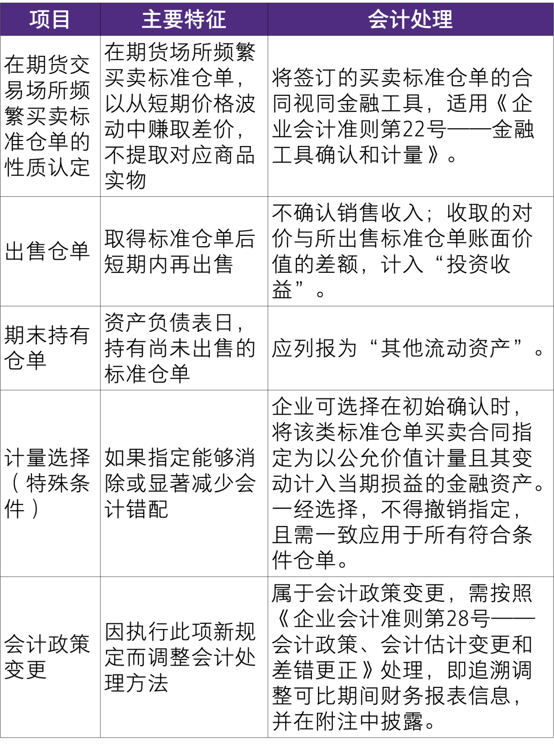
(十二)关于标准仓单。
根据金融工具确认计量准则,企业在期货交易场所通过频繁签订买卖标准仓单的合同以赚取差价、不提取标准仓单对应的商品实物的,通常表明企业具有收到合同标的后在短期内将其再次出售以从短期波动中获取利润的惯例,企业应当将其签订的买卖标准仓单的合同视同金融工具,并按照金融工具确认计量准则的规定进行会计处理。企业按照前述合同约定取得标准仓单后短期内再将其出售的,不应确认销售收入,而应将收取的对价与所出售标准仓单的账面价值的差额计入投资收益;企业期末持有尚未出售的标准仓单的,应将其列报为其他流动资产。对于按照前述合同约定取得的标准仓单,如果能够消除或显著减少会计错配的,企业可以在初始确认时选择以公允价值计量且其变动计入当期损益,并一致应用于符合选择条件的所有标准仓单。对于初始确认时已选择以公允价值计量且其变动计入当期损益的标准仓单,企业在后续期间不得撤销该选择。
企业因执行上述标准仓单相关规定而调整会计处理方法的,按照《企业会计准则第28号——会计政策、会计估计变更和差错更正》(财会〔2006〕3号)等相关规定,应当对财务报表可比期间信息进行调整,并在财务报表附注中披露相关情况。
致同提示
标准仓单(即由交割库开具并经期货交易场所登记的标准化提货凭证)是指保管人向存货人填发的表明双方仓储保管关系的存在、并向持有人无条件履行交付仓储物义务的一种权利凭证,其指向对象为货物的所有权,属于物权凭证。但是当企业的业务模式是频繁买卖赚取价差,而非持有至提取实物用于生产或销售时,其经济实质就发生了变化。《金融工具准则实施问答》“标准仓单买卖合同的会计处理”指出,企业在期货交易场所频繁买卖标准仓单以从其短期价格波动中获取利润、不涉及标准仓单对应商品实物提取的,通常表明企业具有收到合同标的后在短期内将其再次出售以从短期波动中获取利润的惯例,不适用“自用例外”,企业应当将其签订的买卖标准仓单的合同视同金融工具。
此类标准仓单交易的目的和特征更接近于交易性金融资产的投资行为(目的是近期出售,以公允价值计量),因此,将其视同金融工具核算能更准确地反映其价值波动风险和企业的获利方式。相关会计处理概要如下:

需要注意的是,对于涉及标准仓单《金融工具准则实施问答》未规范的仓单交易,例如场外仓单交易、涉及提取现货的仓单交易、买卖不频繁并非是为了从短期价格波动中获利的仓单交易、非标准仓单交易等,并不意味着一定可以确认销售收入,需要先判断有没有商业实质,有商业实质的前提下再判断是适用收入准则还是金融工具准则。如果满足自用例外,方可适用收入准则;适用收入准则的情况下,根据主要责任人和代理人的判断结果分别适用总额法或净额法。
根据《上市公司执行企业会计准则案例解析(2024)》“案例6-17 标准仓单交易核算问题”,如果企业进行仓单买卖业务主要为了获取交易利差而非为了“自用”,例如企业采用了“逐日盯市”的方式,判断仓单现货、期货价格走势,并执行买入、卖出仓单交易以获利,对于此类交易,将该类仓单买卖合同按照金融工具准则进行核算更为合理。
(十三)关于保险合同。
1.具有直接参与分红特征的保险合同的评估。企业在评估保险合同是否为具有直接参与分红特征的保险合同时,应当考虑反映未来现金流量所有可能结果的情景(但无须识别每一可能的情景)并基于这些情景下概率加权平均的现值而非最好或最坏情景进行评估。企业评估各情景下基础项目公允价值变动、预计应付保单持有人款项以及预计应付保单持有人款项中源于基础项目公允价值变动回报的金额、现值和各情景的概率时,可以基于适时更新的可观察市场变量、可靠的经验数据、类似保险合同或保险行业的相关信息。企业应当至少每年更新上述评估中采用的数据和信息。确有证据表明相关数据和信息的更新预计影响评估结果的,应在相关数据和信息发生变化时更新。
致同提示
《企业会计准则第25号——保险合同》(以下简称新保险合同准则)针对具有直接参与分红特征的保险合同,考虑其合同实质,新增了浮动收费法(Variable Fee Approach,简称VFA)的特殊计量模型。
根据新保险合同准则第四十条,具有直接参与分红特征的保险合同,是指在合同开始日同时符合下列条件的保险合同:(1)合同条款规定保单持有人参与分享清晰可辨认的基础项目;(2)企业预计将基础项目公允价值变动回报中的相当大部分支付给保单持有人;(3)预计应付保单持有人金额变动中的相当大部分将随基础项目公允价值的变动而变动。
就服务性质分析,保险公司通过销售保险合同主要提供两类服务:保险保障服务和投资服务。投资服务又可分为两种:投资回报服务和投资相关服务,投资回报服务赚取的是利差收益,而投资相关服务赚取的是与投资相关的收费,如资产管理费等。具有直接参与分红特征的保险合同在很大程度上是投资相关服务合同,企业需要就基于基础项目的投资回报作出承诺。
浮动收费法下,对于具有直接参与分红特征的保险合同,企业应当按照基础项目公允价值扣除浮动收费的差额,估计保险合同组的履约现金流量,因投资收益率变动等金融假设变化引起的与未来服务相关的浮动收费现金流量变动额,应当调整合同服务边际。这一特殊计量要求不同于准则对不具有直接参与分红特征的保险合同的相关会计处理规定,更能体现具有直接参与分红特征的保险合同的实质,避免此类合同因金融假设变动导致保险公司当期利润和净资产的大幅波动。
不同于保费分摊法,当保险合同符合准则规定的具有直接参与分红特征的保险合同的标准时,企业应当采用浮动收费法,对该方法的适用没有选择权。因此,对于是否为具有直接参与分红合同的保险的判断非常关键,其判断结果决定了适用的计量模型及计量结果。
实务操作中对于具有直接参与分红特征的保险合同的判断存在一定讨论和不明确之处,此次年报通知对此给予进一步指引:
①企业应当考虑反映未来现金流量所有可能结果的情景(但无须识别每一可能的情景)并基于这些情景下概率加权平均的现值而非最好或最坏情景进行评估。
②企业评估各情景下基础项目公允价值变动、预计应付保单持有人款项以及预计应付保单持有人款项中源于基础项目公允价值变动回报的金额、现值和各情景的概率时,可以基于适时更新的可观察市场变量、可靠的经验数据、类似保险合同或保险行业的相关信息。
③企业应当至少每年更新上述评估中采用的数据和信息。确有证据表明相关数据和信息的更新预计影响评估结果的,应在相关数据和信息发生变化时更新。
浮动收费法下的计量
初始确认时,直接参与分红合同与非直接参与分红合同均采用一般计量模型。未到期责任负债仍然包括两大部分:履约现金流量(含未来现金流量现值和非金融风险调整)和合同服务边际。合同服务边际主要来源于浮动收费。
后续计量中,对合同服务边际的处理有所不同。一般模型法下,合同服务边际吸收除“折现率变动引发”以外的所有与未来服务相关的履约现金流量变动;浮动收费法下,合同服务边际吸收所有与未来服务相关的履约现金流量变动,包括期末折现率变动引发的履约现金流量变动。

2.主险与附加险的分拆。对于一项同时包含主险和附加险的保险合同,企业应当根据该合同条款的约定和其他事实情况,综合考虑以下条件,以确定合同中的主险与附加险是否应当分拆:
(1)主险与附加险是否可以分开定价和分开销售。如果合同中的主险与附加险可以分开定价和分开销售,则符合此项分拆条件;如果合同中的主险与附加险可以分开定价,但不能分开销售,则仅部分符合此项分拆条件;如果合同中的主险与附加险既不能分开定价,也不能分开销售,则不符合此项分拆条件。
(2)主险与附加险是否同时失效。如果合同中的主险失效不导致附加险失效,附加险失效也不导致主险失效,则符合此项分拆条件;如果合同中的主险失效导致附加险失效、但附加险失效未必导致主险失效,或者合同中的附加险失效导致主险失效、但主险失效未必导致附加险失效,则部分符合此项分拆条件;如果合同中的主险失效导致附加险失效,附加险失效也导致主险失效,则不符合此项分拆条件。
(3)主险与附加险的风险是否相互依赖。如果合同中的主险或附加险不可单独计量,即企业无法在不考虑另一保险成分的情况下计量主险或附加险(如保险合同约定主险与附加险共享保额),则主险与附加险的风险相互依赖,即不符合此项分拆条件。
对于同时包含多项主险和(或)附加险的保险合同,企业应当按照上述原则对合同中的每项主险或附加险进行综合判断。企业确定分拆的每项主险或附加险,不应当有不符合以上任一项分拆条件的情况。
致同提示
当保险合同涉及主险与附加险一并发行,需评估判断主险与附加险是否需要分拆,是否实质为一个合同,这对其会计处理影响较大。
根据新保险合同准则规定,企业应当基于单项合同进行处理的环节包括但不限于:
①企业应当评估各单项合同的保险风险是否重大,即进行重大保险风险测试,据此判断合同是否为保险合同;
②企业应当以合同组合中单项合同为基础,逐项评估其归属的合同组,据此确定其适用的计量模型;
③企业估计未来现金流量时应当考虑合同组内各单项合同边界内的现金流量,不得将合同边界外的未来现金流量用于合同组的计量。
此次年报通知对主险与附加险拆分给予进一步指引: 企业应当根据合同条款的约定和其他事实情况,综合考虑合同中的主险与附加险是否应当分拆;是否可以分开定价和分开销售、是否同时失效、风险是否相互依赖(不可单独计量),不应当有不符合任一项分拆条件的情况。
(十四)关于会计政策、会计估计变更和差错更正。
企业应当正确区分会计政策变更、会计估计变更和前期差错更正,并进行相应会计处理。企业既有的会计政策具体应用于新情况,仅运用结果发生变化、而未变更会计政策的,不属于会计政策变更;因本期发生的交易或者事项与以前相比具有本质差别而采用新的会计政策,不属于会计政策变更。企业在业务模式和合同条款等均未发生变化的情况下,收入确认方法(如采用时段法还是时点法)也不应发生变化,如果企业改变了收入确认方法,通常表明企业的会计处理可能存在差错,而非会计政策变更。企业判断前期差错是否重要时,应当综合考虑该项差错对差错发现当期及其比较期间财务报表的影响。
致同提示
1、会计政策变更与前期差错
根据《企业会计准则第28号——会计政策、会计估计变更和差错更正》,会计政策,是指企业在会计确认、计量和报告中所采用的原则、基础和会计处理方法。根据《企业会计准则应用指南汇编2024》“第二十九章 会计政策、会计估计变更和差错更正”,会计政策变更,是指企业对相同的交易或者事项由原来采用的会计政策改用另一会计政策的行为。
根据《企业会计准则第28号——会计政策、会计估计变更和差错更正》,前期差错,是指由于没有运用或错误运用下列两种信息,而对前期财务报表造成省略或错报:(1)编报前期财务报表时预期能够取得并加以考虑的可靠信息;(2)前期财务报告批准报出时能够取得的可靠信息。前期差错通常包括计算错误、应用会计政策错误、疏忽或曲解事实以及舞弊产生的影响等。
企业需要根据准则规定正确区分会计政策变更、会计估计变更和前期差错更正,并进行相应会计处理。通常情况下,若企业相关经营活动与以前年度不存在本质差别,且国家未发布或修订相关会计处理方法,相关事项不同期间会计处理应保持一致。
此次年报通知特别强调,企业在业务模式和合同条款等均未发生变化的情况下,收入确认方法(如采用时段法还是时点法)也不应发生变化,如果企业改变了收入确认方法,通常表明企业的会计处理可能存在差错,而非会计政策变更。
根据《上市公司2022年年度财务报告会计监管报告》,若上市公司预期信用损失模型及减值计提方法(如损失概率加权属性)均未发生变化,而是依据资产负债表日相关事实情况相应调整损失计提比率,此事项不属于会计政策变更,不应进行追溯调整。
2、重要的前期差错
重要的前期差错,是指足以影响财务报表使用者对企业财务状况、经营成果和现金流量作出正确判断的前期差错。不重要的前期差错,是指不足以影响财务报表使用者对企业财务状况、经营成果和现金流量作出正确判断的前期差错。对于重要的前期差错,企业应当在其发现当期的财务报表中,调整前期比较数据;对于不重要的前期差错,企业不需调整财务报表相关项目的期初数,但应调整发现当期与前期相同的相关项目。
根据《会计政策、会计估计变更和差错更正准则实施问答》,前期差错的重要性取决于在相关环境下对遗漏或错误表述的规模和性质的判断。前期差错所影响的财务报表项目的金额或性质,是判断该前期差错是否具有重要性的决定性因素。一般来说,前期差错所影响的财务报表项目的金额越大、性质越严重,其重要性水平越高。在判断前期差错是否重要时,应综合考虑该项差错对差错发现当期及其比较期间财务报表的影响。
(十五)关于合并财务报表。
合并财务报表的合并范围应当以控制为基础予以确定。企业应当综合考虑所有相关事实和情况,按照控制定义的三要素判断企业是否控制被投资方。企业在判断是否拥有对被投资方的权力时,应当仅考虑与被投资方相关的实质性权利,包括自身所享有的实质性权利以及其他方所享有的实质性权利。企业对控制的评估是持续的,当环境或情况发生变化时,投资方需要评估控制的三项要素中的一项或多项是否发生了变化,是否影响了投资方对被投资方控制的判断。企业不得仅以子公司自愿破产或停业、签订一致行动协议、董事会席位变动、股权比例变动或修改公司章程等个别事实为依据,随意改变合并范围。企业转让持有的被投资方股权需经相关部门进行审批的,应当综合考虑该审批是否为实质性审批以及是否已经获得批准等情况,从而判断对被投资方的控制权是否已发生变化。
母公司在不丧失控制权的情况下部分处置对子公司的长期股权投资,在母公司合并财务报表中,处置价款与处置长期股权投资相对应享有子公司自购买日或合并日开始持续计算的净资产份额之间的差额,应当调整资本公积(资本溢价或股本溢价),资本公积不足以冲减的,调整留存收益。
致同提示
1、控制的判断(控制三要素)
根据《企业会计准则第33号——合并财务报表》,合并财务报表的合并范围应当以控制为基础予以确定。控制,是指投资方拥有对被投资方的权力,通过参与被投资方的相关活动而享有可变回报,并且有能力运用对被投资方的权力影响其回报金额。
评估控制的框架图:

证监会《监管规则适用指引——会计类第1号》“1-9 控制的判断”指出,在主动清算的情况下,母公司对进入清算阶段的子公司能够继续实施控制,仍应将其纳入合并财务报表范围。在破产清算的情况下,进入清算阶段子公司相关活动的决策权移交给破产管理人(非原母公司及其控制的主体)时,原母公司对其已丧失控制权,不应再将其纳入合并财务报表范围。一致行动协议带有期限,且期限结束后投资方不拥有对被投资方控制权的,很可能表明投资方无法对被投资方可变回报具有重大影响的事项(如重大资产的购建、处置、重大投融资等)进行决策。这种情况下,投资方不具有主导对被投资方价值产生重大影响的活动的权力,不应因一致行动协议而认定对被投资方拥有控制。
与上年相同,此次年报通知也强调,企业不得仅以子公司自愿破产或停业、签订一致行动协议、董事会席位变动、股权比例变动或修改公司章程等个别事实为依据,随意改变合并范围。
2、控制权转移的时点
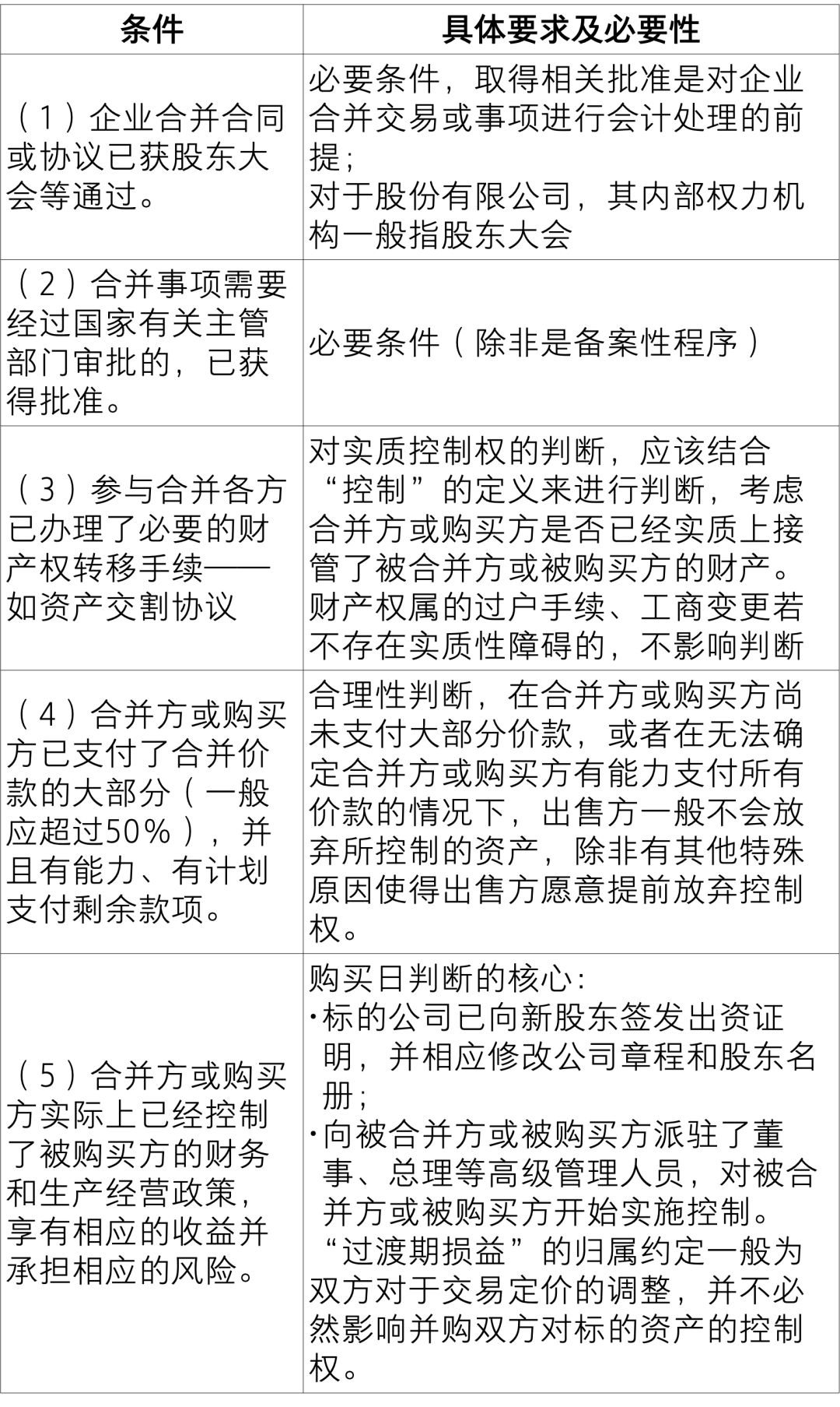
根据《企业会计准则应用指南汇编2024》“第二十章 企业合并”,确定购买日的基本原则是控制权转移的时点。企业在实务操作中,应当结合合并合同或协议的约定及其他有关的影响因素,按照实质重于形式的原则进行判断。同时满足了下列条件时,一般可认为实现了控制权的转移,形成购买日:

《上市公司执行企业会计准则案例解析(2024)》“案例1-02 股权转让时点的判断:工商变更登记尚未完成时是否应确认长期股权投资”指出,工商变更登记更多的是在企业股权转让后政府行政管理的一种形式审查,是使得购买方在法律上拥有这些股份,并以此对抗第三人。通常情况下不同于其他实质性的审批程序,除非另有规定,否则工商变更登记一般并不影响股权转让的生效,也可能并不影响购买方对被购买企业实施重大影响(某些情况下,购买方可能在工商变更登记完成前即有实质性权力参与被投资方的经营决策)。但是,如果提交申请后在正常期间内未收到相关部门的反馈,则需要了解其原因,并评估该原因是否会对判断构成实质性障碍。
相关案例可参考《上市公司执行企业会计准则案例解析(2024)》“案例1-01 复杂交易中处置日的判断”“案例1-02 股权转让时点的判断:工商变更登记尚未完成时是否应确认长期股权投资”“案例3-02 购买日/合并日的判断”、财政部《企业会计准则实施典型案例集》“案例7-6 企业合并中涉及过渡期损益的会计处理”、《深圳证券交易所会计监管动态(2023年第4期)》典型案例研究“转让子公司股权丧失控制权时点的认定问题”“处置子公司股权确认投资收益的会计处理问题”等。
3、母公司在不丧失控制权的情况下部分处置对子公司的长期股权投资
根据《企业会计准则应用指南汇编2024》“第三十四章 合并财务报表”,母公司在不丧失控制权的情况下部分处置对子公司的长期股权投资,处置价款与处置长期股权投资相对应享有子公司自购买日或合并日开始持续计算的净资产份额之间的差额,应当调整资本公积(资本溢价或股本溢价),资本公积不足冲减的,依次冲减盈余公积、未分配利润。
会计准则要求结转“处置部分对应享有子公司自购买日或合并日开始持续计算的净资产份额”,但是对净资产份额在确定时如何考虑商誉,准则并没有明确规定。根据《监管规则适用指引——会计类第1号》“1-11 不丧失控制权情况下处置子公司部分股权计算子公司净资产份额时如何考虑商誉”,母公司不丧失控制权情况下处置子公司部分股权时,在合并财务报表中,可以把子公司净资产分为两部分,一是归属于母公司的所有者权益(包含子公司净资产和商誉),二是少数股东权益(包含子公司净资产,但不包含商誉)。母公司购买或出售子公司部分股权时,为两类所有者之间的交易。当母公司购买少数股权时,按比例把少数股东权益(包含子公司净资产,但不包含商誉)的账面价值调整至归属于母公司的所有者权益。反之,当母公司出售部分股权时,按比例把归属于母公司的所有者权益(包含子公司净资产和商誉)的账面价值调整至少数股东权益。
值得注意的是,母公司不丧失控制权情况下处置子公司部分股权时,不应终止确认所处置股权对应的商誉。
(十六)关于关联方及其交易。
企业应当正确判断和识别关联方关系与关联方交易,并在财务报表附注中进行相应披露。
致同提示
根据《企业会计准则应用指南汇编2024》“第三十七章 关联方披露”,关联方一般是指有关联的各方,关联方关系是指有关联的各方之间存在的内在联系。一方控制、共同控制另一方或对另一方施加重大影响,以及两方或两方以上同受一方控制、共同控制的,构成关联方。关联方交易,是指关联方之间转移资源、劳务或义务的行为,而不论是否收取价款。
企业无论是否发生关联方交易,均应当在附注中披露与该企业之间存在控制关系的母公司和子公司有关的信息。企业发生关联方交易的,应当在附注中披露该关联方关系的性质、交易类型及交易要素。
根据《企业会计准则解释第 13 号》及《企业会计准则应用指南汇编2024》“第三十七章 关联方披露”,企业的合营企业与企业的其他合营企业或联营企业构成关联方。即两方同受一方共同控制、或一方受共同控制另一方受重大影响构成关联方。
《公开发行证券的公司信息披露编报规则第15号——财务报告的一般规定(2023年修订)》要求,公司应按照《企业会计准则》及中国证监会有关规定中界定的关联方,披露关联方情况。
相比企业会计准则的规定,证监会和交易所的文件扩大了关联方的范围,包括了持有上市公司5%以上股份的法人、其他组织或自然人,而准则一般是包括持股20%以上,具有重大影响的企业(如果投资方直接或通过子公司间接持有被投资单位20%以下的表决权,一般认为对被投资单位不具有重大影响,除非能够明确证明存在这种影响)。交易所的上市规则涵盖了前控股股东/实际控制人及其附属企业、潜在控股股东/实际控制人及其附属企业,准则未包括此种情形。另外,交易所上市规则“关系密切的家庭成员”的范围也大于准则界定的范围,包括了兄弟姐妹的配偶、配偶的兄弟姐妹、子女配偶的父母等。
(十七)关于财务报表编制。
企业应当按照《企业会计准则第30号——财务报表列报》(财会〔2014〕7号)、财政部发布的财务报表格式等相关规定编制2025年年度财务报表,披露财务报表附注相关信息。
致同提示
《企业会计准则应用指南汇编2024》“第三十一章 财务报表列报”结合《关于修订印发2019年度一般企业财务报表格式的通知》《企业破产清算有关会计处理规定》《企业会计准则解释第15号》《企业会计准则解释第17号》《企业数据资源相关会计处理暂行规定》《关于严格执行企业会计准则 切实做好企业2022年年报工作的通知》《关于修订印发2018年度金融企业财务报表格式的通知》《关于修订印发2023年度保险公司财务报表格式的通知》文件,补充完善了一般企业、金融企业和保险公司财务报表的列报格式和列报方法。
另外,根据《企业会计准则解释第18号》,对保证类质量保证产生的预计负债进行会计核算时,企业应当根据《企业会计准则第 13号——或有事项》有关规定,按确定的预计负债金额,借记“主营业务成本”、“其他业务成本”等科目,贷记“预计负债”科目,并相应在利润表中的“营业成本”和资产负债表中的“其他流动负债”、“一年内到期的非流动负债”、“预计负债”等项目列示。
根据《财务报表列报准则实施问答》,对于期限在一年或一个营业周期以上的保证类质量保证形成的预计负债,企业应将预计在未来一年或一个营业周期以内清偿的保证类质量保证的预计负债金额计入流动负债,在资产负债表“一年内到期的非流动负债”项目列示,其余计入非流动负债,在资产负债表“预计负债”项目列示;如果企业不能合理预计未来一年或一个营业周期以内清偿的金额,则全部计入流动负债,在资产负债表“其他流动负债”项目列示。
根据《金融工具准则实施问答》,企业在期货交易场所通过频繁签订买卖标准仓单(即由交割库开具并经期货交易场所登记的标准化提货凭证)的合同以赚取差价、不提取标准仓单对应的商品实物的,通常表明企业具有收到合同标的后在短期内将其再次出售以从短期波动中获取利润的惯例,其签订的买卖标准仓单的合同并非按照预定的购买、销售或使用要求签订并持有旨在收取或交付非金融项目的合同,因此,企业应当将其签订的买卖标准仓单的合同视同金融工具,并按照《企业会计准则第22号——金融工具确认和计量》的规定进行会计处理。企业按照前述合同约定取得标准仓单后短期内再将其出售的,不应确认销售收入,而应将收取的对价与所出售标准仓单的账面价值的差额计入投资收益;企业期末持有尚未出售的标准仓单的,应将其列报为其他流动资产。
海量资讯、精准解读,尽在新浪财经APP
财牛配资提示:文章来自网络,不代表本站观点。